理事会
行业资讯
法规标准
电子期刊
会议培训
投稿平台
专题
关于我们
标准
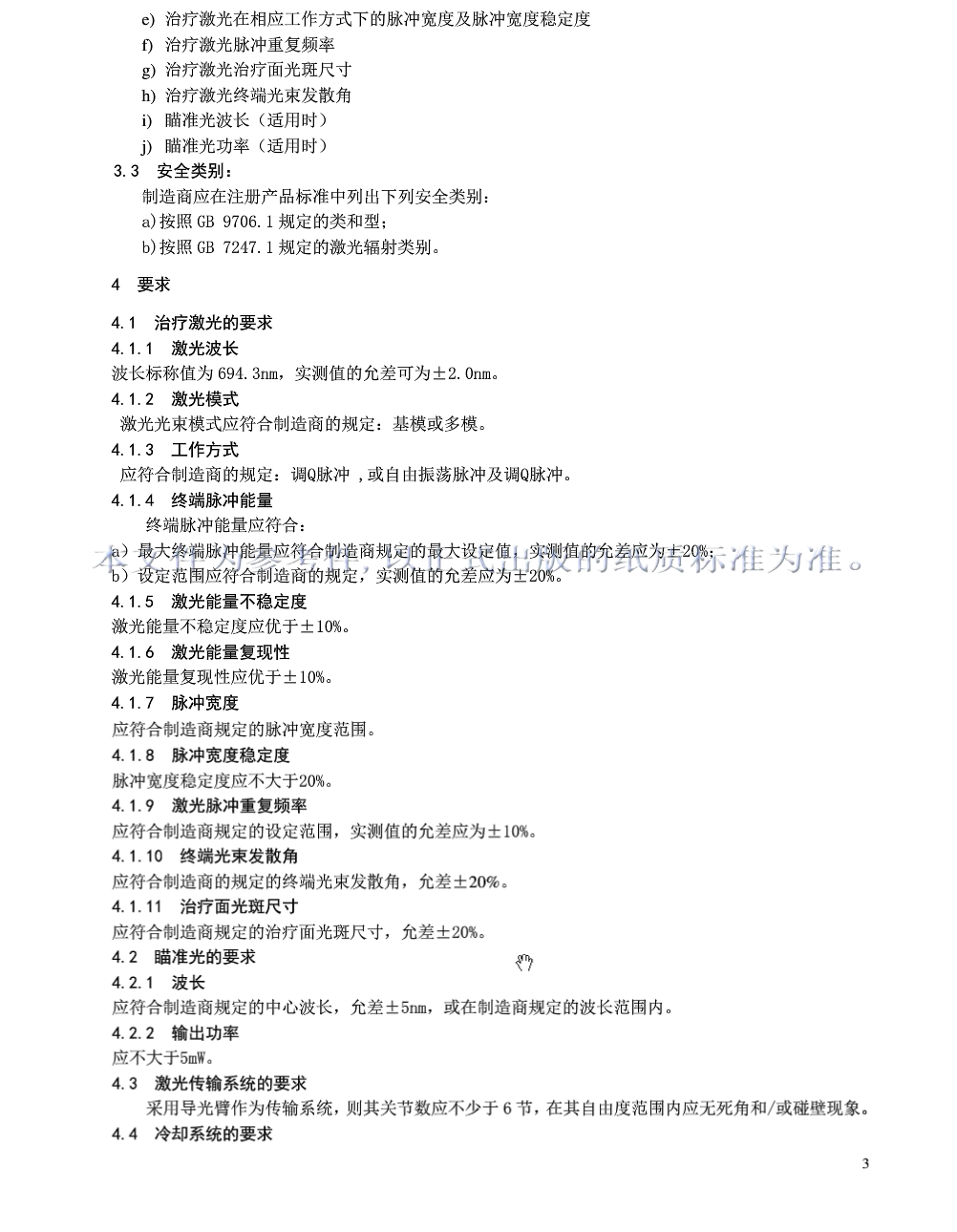
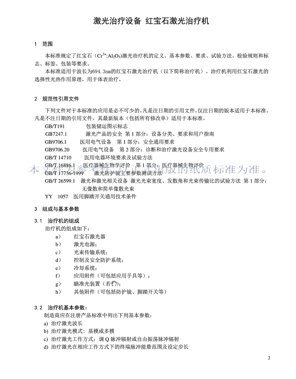
YY 0983-2016 激光治疗设备_红宝石激光治疗机
来源:国家食品药品监督管理总局 标准发布时间:2016-03-23
浏览
次
相关文章
YY 1300-2016 激光治疗设备 脉冲掺钕钇铝石榴石激光治疗机
09-20
前沿研究
更多>
基于 3D ResNet 网络的多层螺旋 CT 在肺结核临床诊断中的应用
迈瑞 WATO EX-55 型麻醉机工作原理及故障维修两例
直线加速器血液辐照的标准化流程和质量控制体系的建立
基于传感器测量医用数字 X 射线摄影系统的成像时间
关于举办“医用内窥镜设备维护维修技术”培训班的通知
投稿系统
本系统为《医疗装备》唯一投稿平台,以方便作者在线投稿、查询、缴费等;《医疗装备》未授权其他任何单位、个人进行网站建设或收稿、收费等行为!
我要投稿
投稿须知
版权声明
查看已投稿件
官方信息
欢迎关注《医疗装备》官方公众号
友情链接
国家药品监督管理局
北京市药品监督管理局
北京市医疗器械检验研究院
博维保险经纪有限公司
中关村医疗器械园有限公司
武汉优弘高生物科技有限公司
台州名艺科技有限公司
罗氏诊断产品(上海)有...
艺康(中国)投资有限公司
河南省药品医疗器械检验院
瓦里安医疗设备(中国)...
上海科华生物工程股份有...
江苏瑞尔医疗科技有限公司
北京乐普医疗科技有限责...
贝克曼库尔特商贸(中国...
广东省医疗器械质量监督...
北京航天长峰股份有限公司
北京科源顺达建设工程有...
和谷发展(北京)科技集团...
查看更多
关于我们
机构介绍
联络方式
相关合作
加入我们
免责声明
投稿咨询:010-62386155
技术支持:010-62013862
通信邮箱:zb@ylzbzz.org.cn
杂志社地址:北京市朝阳区北三环中路2号
《医疗装备》杂志社有限责任公司 版权所有 Copyright(c)2001-2017
ylzbzz.org.cn All Right Reserved
京ICP备17008523号-1
网站构建:Blovemedia